首页
关于我们
党建工作
新闻资讯
业务领域
专业律师
明炬分所
明炬课堂
联系中心
CN
/
EN
Home
AboutUs
PartyWork
News
Business
Lawyer
Branch
Classroom
My
CN
 / 
EN
业务领域
BUSINESS AREA
专业部门
经典案例
收费标准
业务架构图
<返回
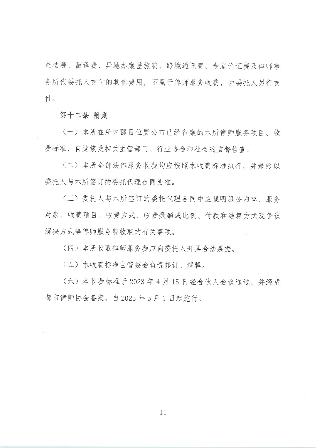
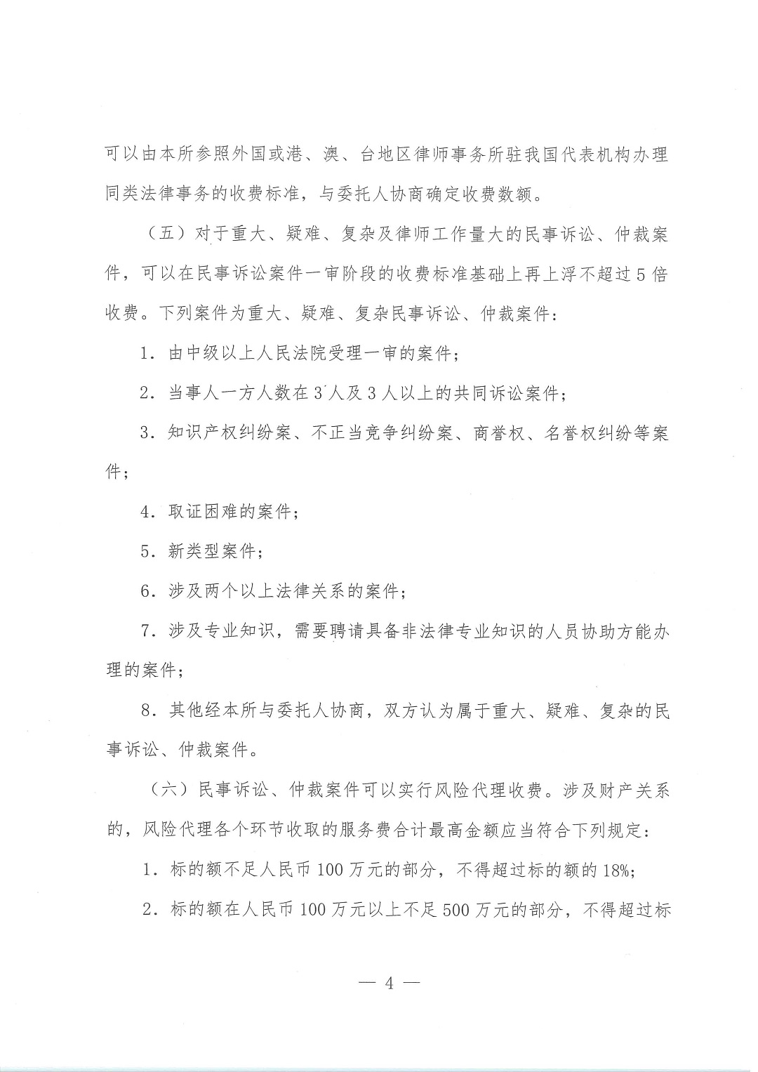
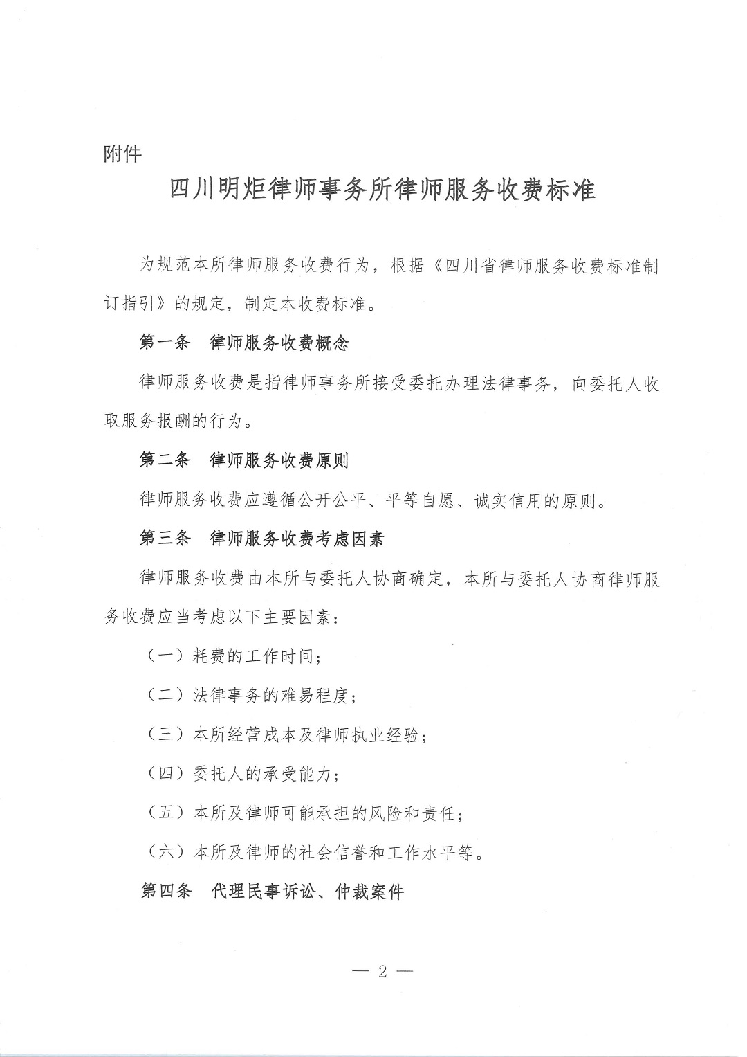
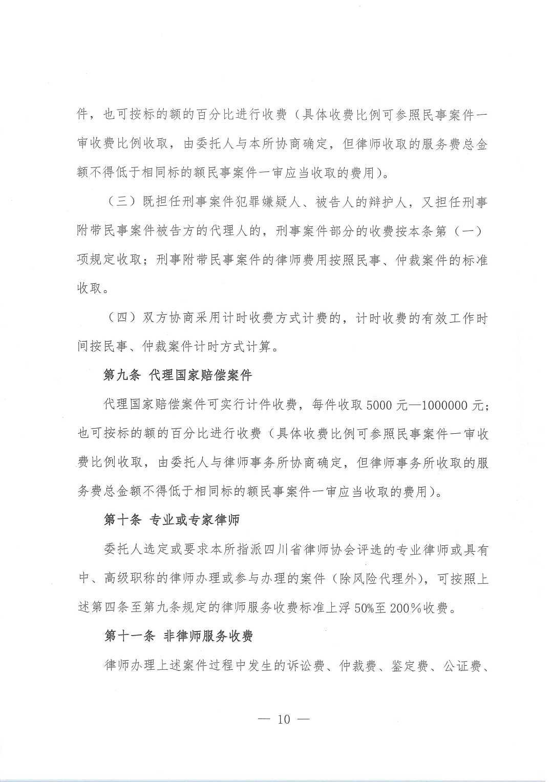
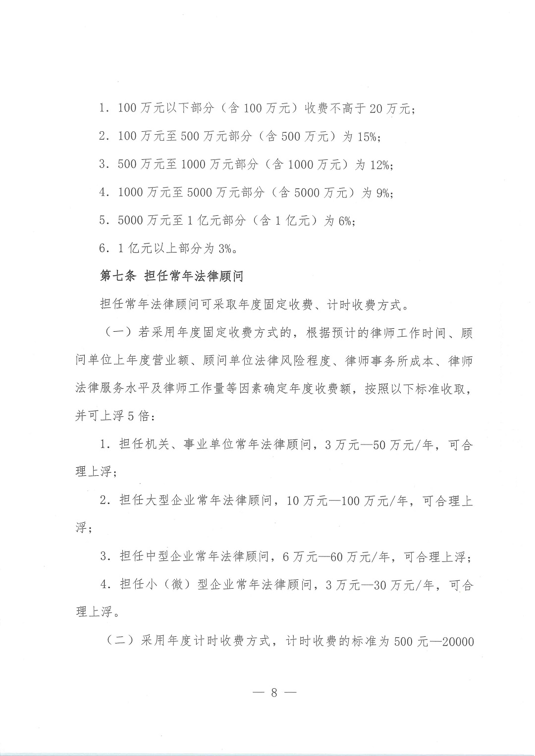
收费标准 / 四川明炬律师事务所律师服务收费标准
四川明炬律师事务所律师服务收费标准
作者: 来源: 日期:2024-01-04
明炬﹝2023﹞3号-关于印发《四川明炬律师事务所律师服务收费标准》的通知(盖章版).pdf
上一篇:没有上一条了
返回列表
下一篇:没有下一条了